No Novo Jogo do Crescimento B2B, a eficiência operacional não é mais um diferencial, mas o requisito básico para a sobrevivência. Já exploramos em profundidade como a IA Generativa em Vendas B2B está redefinindo a produtividade e como a Implementação de CRM serve como a espinha dorsal de qualquer operação que pretenda ser escalável. Agora, precisamos encarar um dos maiores desafios de expansão para indústrias e empresas de serviços no Brasil: a gestão de canais indiretos.
Muitas empresas tratam a rede de representantes comerciais como um apêndice da operação comercial: um mal necessário para garantir capilaridade regional sem o peso do custo fixo. Na prática, o que vemos é uma “engenharia de vendas” negligenciada. O resultado? Conflito de canais, erosão de margem e uma total falta de visibilidade sobre o pipeline de campo.
Se você deseja escalar sem inchar sua folha de pagamento, precisa parar de ver o representante como um “tirador de pedidos” externo e começar a integrá-lo ao seu ecossistema de Revenue Operations (RevOps). Este artigo é o seu blueprint para essa transformação.
O Fim da Representação Transacional
O modelo tradicional de representação comercial, baseado puramente em “ter a carteira de clientes”, está morrendo. O comprador B2B moderno mudou. Segundo dados do Gartner, 70% da jornada de compra ocorre antes do primeiro contato com qualquer vendedor. Isso significa que, se o seu representante chega ao cliente apenas para apresentar um catálogo, ele já está atrasado.
A nova engenharia de vendas exige que o representante atue como um consultor técnico de alto nível. Ele deve ser capaz de aplicar uma Estratégia de Precificação e Valor que retire o seu produto da vala comum das commodities. Quando o representante não entende como vender valor, ele inevitavelmente cai na armadilha do desconto, sacrificando o seu EBITDA para bater a meta de volume.
A Transição do Relacionamento para o Processo
O relacionamento “olho no olho” continua sendo vital no mercado brasileiro (especialmente em setores como o Agronegócio e a Indústria de Base). Contudo, o relacionamento abre a porta, mas o processo fecha o negócio. Sem um método estruturado, o representante fica refém do humor do comprador.
Na tsk.digital, defendemos que a representação deve ser uma extensão técnica da fábrica. Isso exige que o profissional domine o Mapeamento de Stakeholders, entendendo que, em vendas complexas, ele não fala apenas com o comprador, mas com o influenciador técnico, o usuário final e o decisor financeiro.
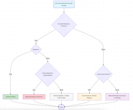
Decisão Estratégica: A Matriz de Complexidade vs. Escala
Para decidir quando utilizar representantes, você não deve olhar apenas para o custo, mas para a natureza da sua venda. A imagem abaixo (Matriz de Decisão Estratégica) resume o posicionamento ideal para cada modelo de negócio:

Para facilitar a aplicação dessa matriz no seu dia a dia, estruturamos os quadrantes conforme a lógica de eficiência e capilaridade:
Aplicação Prática da Matriz de Decisão Comercial
| Cenário (Complexidade vs. Escala) | Modelo Recomendado | Justificativa Estratégica |
|---|---|---|
| Alta Complexidade + Alta Escala | Vendas Híbridas | Combina a autoridade do representante no campo com a eficiência do Inside Sales interno. |
| Alta Complexidade + Baixa Escala | Equipe Própria (Field Sales) | Exige controle total da marca e do processo técnico; o ticket médio alto justifica o custo fixo. |
| Baixa Complexidade + Alta Escala | E-commerce / Marketplace | Foco em volume e transação rápida; a automação substitui a necessidade de intermediação humana. |
| Baixa Complexidade + Baixa Escala | Distribuidores Regionais | Ideal para produtos de prateleira onde a logística e a pronta entrega são mais importantes que a venda técnica. |
Blindando a Operação: Os 5 Erros Críticos de Gestão
Muitas empresas falham na gestão de representantes porque aplicam uma mentalidade de “laissez-faire”. Acreditam que, por ser um contrato de prestação de serviços, não devem interferir na rotina do profissional. Isso é um equívoco que destrói a previsibilidade. Para ter uma rede de alta performance, você precisa blindar sua operação contra os vícios do modelo tradicional.
Abaixo, detalhamos os erros que mais drenam a rentabilidade das empresas que utilizam canais indiretos:
Gargalos na Gestão de Representantes Comerciais
| Erro Crítico | Impacto no Negócio | Como Corrigir com RevOps |
|---|---|---|
| Falta de Unidade de Discurso | Cada representante vende de um jeito, diluindo o posicionamento da marca. | Implementar um Sales Playbook centralizado e treinamentos de Enablement. |
| Ausência de Feedback Loop | O campo encontra objeções que nunca chegam ao marketing para ajuste de campanhas. | Criar rituais de feedback e campos obrigatórios de “motivo de perda” no CRM. |
| Incentivos Desalinhados | Comissionar apenas faturamento, ignorando margem ou retenção (LTV). | Estruturar bônus por mix de produtos ou qualidade da venda (churn baixo). |
| Processos Manuais | O representante gasta 40% do tempo com burocracia em vez de estar vendendo. | Automatizar pedidos e propostas via CRM e IA Agêntica. |
| Baixa Qualificação Técnica | O profissional conhece o catálogo, mas não domina a dor do negócio do cliente. | Treinar em metodologias como GAP Selling e foco em diagnóstico profundo. |
RevOps e IA: A Nova Fronteira da Representação
Revenue Operations (RevOps) é a disciplina que garante que Marketing, Vendas e Customer Success falem a mesma língua e olhem para os mesmos indicadores. Quando trazemos essa lógica para a gestão de representantes, transformamos um grupo de profissionais isolados em uma força de vendas integrada.
Na tsk.digital, vemos o RevOps como o sistema circulatório da empresa. O Marketing gera a demanda, o RevOps a distribui de forma inteligente; e o representante a converte. Se houver uma obstrução em qualquer parte desse fluxo, a receita para de crescer. É por isso que a metodologia de RevOps é tão adaptável ao modelo de representação: ambos dependem de processos claros para gerir quem não está sob o seu teto 40 horas por semana.
O Fluxo do Lead e a Inteligência de Dados
Um dos maiores benefícios do RevOps é a transparência. Quando o Marketing entrega um lead para o representante, ele precisa saber o que aconteceu com esse lead. Ele foi contatado? Houve uma reunião? Por que a venda não ocorreu? Sem esse feedback, o Marketing continua gastando orçamento em canais que geram leads “frios” para o campo.
Com o RevOps, criamos um ciclo de melhoria contínua. Se o representante informa que os leads de uma determinada região estão reclamando do preço, o Marketing pode ajustar a campanha para focar em valor e ROI, atraindo um perfil de cliente mais qualificado. Isso exige uma Definição de ICP e Persona para Escala muito bem feita; caso contrário, você estará apenas gerando volume sem qualidade.
IA Agêntica: O Braço Direito do Representante
Estamos entrando na era da IA Agêntica. Diferente dos chatbots simples, os agentes de IA podem realizar tarefas complexas, como pesquisar profundamente uma empresa antes de uma visita, redigir propostas personalizadas baseadas no histórico do CRM e até sugerir o melhor momento para um follow-up.
Um estudo da McKinsey aponta que o modelo de vendas híbridas será o dominante até 2026, com a tecnologia assumindo as tarefas repetitivas para que o humano foque na negociação. Para o representante comercial, isso significa ter um assistente virtual que faz a prospecção fria e o agendamento, permitindo que ele foque 100% do seu tempo em reuniões de alto valor. Além disso, o uso de Lead Scoring automatizado garante que o representante receba apenas as oportunidades que realmente têm chance de fechamento.
Passo a Passo: Como Implementar a Nova Engenharia
Não queremos apenas filosofar sobre a estratégia, queremos que você saiba exatamente o que fazer amanhã. Abaixo, apresentamos o roadmap de 5 passos para modernizar sua rede de representantes.
Passo 1: Auditoria de Processos e Dados
Antes de escalar, você precisa saber onde está perdendo dinheiro. Analise sua taxa de conversão atual por representante e por território. Verifique se os dados estão sendo registrados no CRM ou se estão em planilhas isoladas. Sem dados históricos, você não consegue criar previsibilidade.
Passo 2: Definição do Modelo de Vendas Híbridas
Decida qual parte do funil será tratada internamente e qual será enviada para o campo. O ideal é que o time interno de SDRs faça a qualificação inicial e o agendamento. O representante entra apenas na fase de diagnóstico técnico e fechamento, utilizando Técnicas Avançadas de Fechamento para converter o lead em contrato.
Passo 3: Implementação da Stack Tecnológica
Garanta que todos os representantes tenham acesso ao CRM da empresa. Implemente ferramentas de automação de marketing que permitam ao representante enviar materiais de apoio com apenas um clique. A tecnologia deve ser uma facilitadora, não um obstáculo.
Passo 4: Criação do Sales Playbook para Terceiros
Documente o seu processo. O que o representante deve dizer na primeira reunião? Como ele deve lidar com a objeção de preço? Quais são os diferenciais competitivos da sua marca? O Playbook é o que garante a unidade de discurso em uma rede geograficamente dispersa.
Passo 5: Treinamento e Rituais de Feedback
Vendas é um esporte de repetição e ajuste. Crie rituais semanais ou quinzenais para discutir os negócios em andamento e as dificuldades do campo. Use esses feedbacks para ajustar o seu Sales Enablement e fornecer novos ativos de vendas (cases, calculadoras de ROI, vídeos).
Sales Enablement: O Kit de Combate do Representante
Capacitar uma rede de representantes exige mais do que enviar um PDF com especificações técnicas. Você precisa fornecer as ferramentas de combate que facilitem a venda consultiva.
Kit de Sales Enablement para Representantes B2B
| Componente de Enablement | Função Prática | Benefício para o Representante |
|---|---|---|
| Calculadora de ROI | Demonstra o ganho financeiro da solução em tempo real. | Facilita a venda baseada em valor e reduz a pressão por desconto. |
| Cases de Sucesso Setoriais | Prova social específica para o segmento do cliente (ex: Agro, Indústria). | Gera autoridade imediata e reduz a percepção de risco. |
| Agentes de IA de Prospecção | Realizam o primeiro contato e qualificam o interesse inicial. | Libera o representante para focar apenas em reuniões de fechamento. |
| Matriz de Objeções | Guia rápido com respostas para as dúvidas mais comuns. | Aumenta a confiança do profissional durante a negociação. |
Conclusão: O Caminho para 2026
A representação comercial, quando integrada à nova engenharia de vendas, deixa de ser um canal de “baixo controle” para se tornar um acelerador de receita previsível. Os dados não mentem: empresas que alinham Marketing e Vendas através de RevOps crescem, em média, 19% mais rápido e são 15% mais lucrativas (Fonte: SiriusDecisions/Forrester). No Brasil, onde a representação comercial responde por cerca de 20% do PIB nacional, ignorar a modernização deste canal é ignorar uma das maiores alavancas de crescimento do seu negócio.
Para vencer neste cenário e dominar O Novo Jogo do Crescimento B2B, você precisa de três pilares:
- Processos: Playbooks claros e metodologias consultivas.
- Tecnologia: CRM integrado e ferramentas de IA Agêntica.
- Cultura: Uma mentalidade de parceria e transparência entre fábrica e campo.
O conhecimento te torna livre, mas apenas a execução estruturada te torna líder de mercado. Se a sua rede de representantes hoje é uma “caixa preta”, você está deixando dinheiro na mesa e arriscando o futuro do seu negócio.
Sua rede de representantes está pronta para o novo jogo?
Na tsk.digital, somos especialistas em transformar operações comerciais complexas em máquinas de crescimento previsível. Se você precisa estruturar sua rede de representantes, implementar RevOps ou criar um Playbook de vendas que realmente funcione, nós podemos ajudar.
Agende uma reunião estratégica agora e vamos desenhar a nova engenharia das suas vendas.





